Seite 1 von 1
DMX splitter/Booster
Verfasst: 24.02.2011, 15:08
von geertje
Hi Guys,
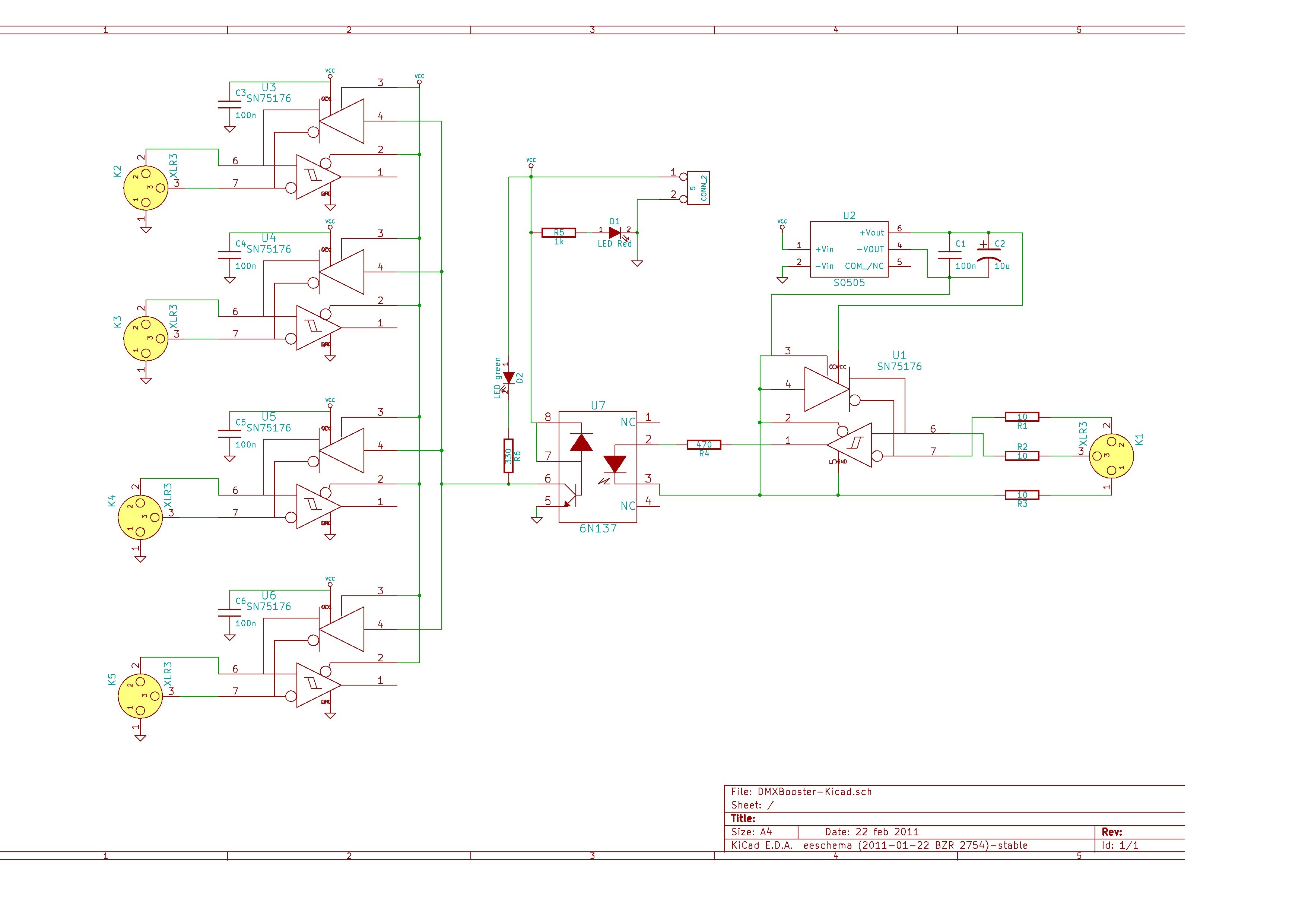
Here's a schematic of an opto-isolated DMX splitter/booster for 4 output channels.
I've chosen to build only opto-isolation on the input-signal, since this is mostly the longest wire and it will prevent the dmx-controller to be damaged.

- DMX dimmer/booster schematic
- DMX-Splitter-Booster.jpg (376.8 KiB) 114274 mal betrachtet
How It looks like:

- Dmx-splitter1.JPG (111.23 KiB) 114267 mal betrachtet

- Dmx-splitter2.JPG (60.05 KiB) 114264 mal betrachtet
The red LED is on when the device has power.
The Green LED blinks when DMX-data is present.
Good luck on building one yourself.
Geert
Re: DMX splitter/Booster
Verfasst: 27.08.2011, 10:29
von Chris
Guten Tag
der Schaltplan sieht relativ easy aus, allerdings wollte ich fragen welche Bauteile genau verwendet worden, weil es leider endlos viele gibt

Habt ihr eine Stückliste?
Und wie viel A sollte der Trafo haben?
Und hätte man eine galvanische Trennung, wenn man für jeden output und den input einen eigenen Trafo verwendet?
Vielen Dank
Chris
Re: DMX splitter/Booster
Verfasst: 27.08.2011, 12:36
von geertje
Hallo Chris,
Die Bauteile können sie im Schaltplan finden. Der benutzte Treiber ist der SN75176.
Die 5Volt power supply benötigd etwa 200 bis 300 mA...
Es gibt nur eine galvanische Trennung zwischen der Input und die Ausgänge. Die Ausgänge sind nicht galvanisch von einander getrennt.
Die Gedächtnis wäre das mit diesem Setup, der DMX-pult (Pult oder pc-karte) von die Geräte getrennt ist. Störpulse die auf die Kabel greifen, können also die MDX-pult nicht kaputt machen.
Die meiste Geräte haben eine art Optocoupler im inneren, also sin dadurch meistens auch getrennt von das Netzwerk.
Viel Erfolg beim bauen.
Mfg,
Geert
Re: DMX splitter/Booster
Verfasst: 01.09.2011, 14:59
von Chris
OK - Vielen Dank
Chris
Re: DMX splitter/Booster
Verfasst: 23.09.2011, 16:29
von Chris
Ich nochmal:
Und noch eine Frage:
Wofür brauche ich den DC/DC-Wandler (S0505)? - Warum kann man da nicht einfach die Gleichspannung anschließen?
Nochmals vielen Dank für die Hilfe - ich wäre sonst wirklich aufgeschmissen!
Chris
Re: DMX splitter/Booster
Verfasst: 23.09.2011, 17:56
von Christian
Hallo,
dieser DC/DC-Übertrager ist eigentlich nur für die galvanische Trennung der Spannungsversorgung zuständig. Er hat eigentlich die gleiche Funktion wie ein Transformator bei AC-Spannungen. Da man aber bei DC keinen Trafo verwenden kann, braucht es dieses Bauteil. Es sichert beide DC-Teile der Schaltung mit bis zu 1000Vdc ab. Somit kann z.B. auf der einen Seite des Boosters sogar durch einen Fehler volle Netzspannung anliegen, während die andere Seite der Schaltung davon nichts mitbekommt. Somit ist es nur eine Schutzfunktion.
Wenn du diese galvanische Trennung nicht haben möchtest/ nicht brauchst, kannst du die Plus- und Minus-Pins einfach verbinden. Die Schaltung funktioniert dann genausogut und kostet deutlich weniger. Auch die Optokoppler brauchst du dann nicht mehr, da ja dann eine elektrische Verbindung zwischen den einzelnen Teilen besteht.
Somit besteht in diesem einfachsten Fall der Splitter/Booster lediglich aus ein paar Widerständen und den SN75176.
viele Grüße,
Christian
Re: DMX splitter/Booster
Verfasst: 25.09.2011, 09:39
von Chris
OK jetzt hab ich es verstanden

Teile sind bestellt.
Vielen Dank
Chris
Re: DMX splitter/Booster
Verfasst: 21.10.2011, 11:59
von Günter
Guten Tag,
ich hätte da auch noch ne Frage zu den Einheiten:
Bei den Widerständen 1, 2, 3, 4 und 6 handelt es sich doch um mΩ, oder?
Und noch eine Frage:
Was ist das Bauteil '5 CONN_2'?
Vielen Dank
Günter
Re: DMX splitter/Booster
Verfasst: 22.10.2011, 14:48
von Christian
Hallo Günther,
sofern bei Widerständen in Schaltplänen keine anderen Angaben gemacht werden, gilt die Einheit "Ohm" - also ohne "Milli-", "Kilo-" oder sonst irgendetwas. Somit sind R1...R3 wirklich 10 Ohm, R4 470Ohm, und so weiter.
beste Grüße,
Christian

Re: DMX splitter/Booster
Verfasst: 24.10.2011, 11:08
von Chris
Hallo
@ 'conn2': Das ist lediglich ein Anschluss. (z.B. für ein Messgerät)
cheers
Chris
Re: DMX splitter/Booster
Verfasst: 24.10.2011, 12:11
von Günter
OK danke
MFG
Günter
Re: DMX splitter/Booster
Verfasst: 28.10.2011, 15:13
von Chris
Guude
mein Splitter ist nun auch fertig - Fuzt perfekt
Auf jeden Fall eine gute Alternative zu einem Kauf!
Vielen Dank geertje für die Schaltpläne und Dank ans Forum für die Unterstürzung !
Bei Interesse kann ich auch noch die Bauteilnummern von Reichelt hochladen.
(im Anhang ein Bild - für alle die noch ne Idee für die Umsetzung brauchen können - mehr als eine Lösung schadet nie.
Ich habe hier einen alten DVD-Player verwendet und mein Interface auch direkt mit hineingepackt.)
Allerdings leuchtet die GründeLED immer
mfg
Chris