Die hier beschriebene Firmware ist vom Quellcode identisch zum RS232-Dimmerpack, außer dass über Compiler-Schalter die Netzsynchronisation deaktiviert wurde. Die Hardware ist ebenfalls vergleichbar, außer dass die TRIAC-Schaltung nun gegen einen Operationsverstärker mit Tiefpassschaltung getauscht wurde.
Konzipiert wurde der PC_DIMMER für direkten Anschluss von Leistungstreibern mit Phasenanschnitt. Da aber noch viele 0-10V Dimmerpacks (Beispielsweise von LitePuter) bei vielen in Verwendung sind (bei mir ebenfalls), habe ich die Firmware des PC_DIMMER etwas angepasst. Die Synchronisation auf die Netzfrequenz ist rausgeflogen und das PWM Signal wurde invertiert, damit ein Operationsverstärker das 5V PWM-Signal aufbereiten kann.
Da alle 0-10V Dimmerpacks eine eigene Spannungsversorgung von ca. 20V in die 8-polige Leitung geben, kann diese Spannung direkt verwendet werden, um Mikroprozessor, und OpAmps zu speisen. Somit fällt für eine Steuerung neben der ZeroCrossing-Detection sogar der Trafo und der Gleichrichter samt Netzkabel weg. Man kann also die Schaltung auf ein Minimum reduzieren.
Für eine 8-Kanal 0-10V Steuerungskarte ist jetzt nur noch nötig:
- 1x Atmel ATtiny2313
- 1x 8MHz Quarz (DMX512) oder 7,3728MHz (RS232)
- 1x 7805 Spannungsregler (maximale Eingangsspannung 35VDC, Ausgangsspannung 5VDC)
- 1x BC547 Transistor nebst Widerständen und zwei Kondensatoren zur Umwandlung des RS232 Pegels auf 5V Pegel
- 1x Operationsverstärker, Elkos und Widerstände für Tiefpassfilter
Das wars.
Der Schaltplan für die benötigte Hardware ist fast identisch zum 230V-Dimmerpack. Somit bitte in dem entsprechenden Artikel nachlesen. Die Nulldurchgangserkennung kann dann aber natürlich entfallen, wie auch die eingezeichneten 230V-Triac-Schaltungen oben rechs.
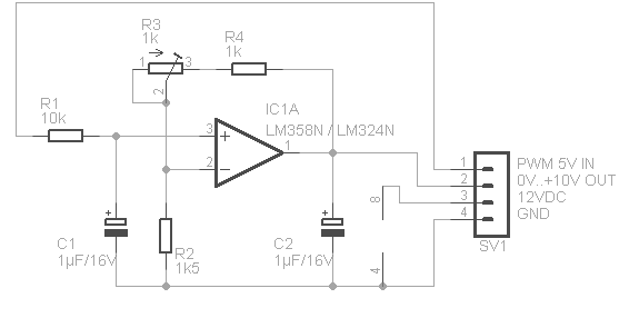
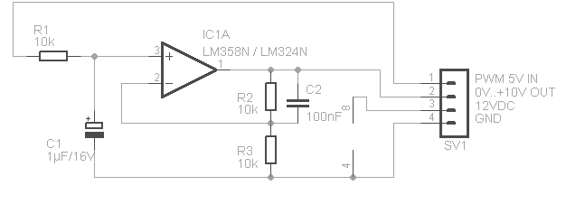
Als Operationsverstärker kann ein LM324N oder LM358N verwendet werden. Die Belegung des LM358N sieht wie folgt aus (es sind jeweils 2 OpAmps in einem Package):
- Pin 1: Output 1
- Pin 2: -In 1
- Pin 3: +In 1
- Pin 4: GND
- Pin 5: +In 2
- Pin 6: -In 2
- Pin 7: Output 2
- Pin 8: VCC (+12V..+30V)
Statt der TRIAC-Schaltungen schließt man nun lediglich eines der im Folgenden vorgeschlagenen Schaltungen an den Atmel an. Das PWM Signal wird hiermit gefiltert und verstärkt:
Variante 1:

Variante 2:

Möchte man jetzt ein Dimmerpack (hier im Beispiel eines von LitePuter) anschließen, so muss vorher folgende Belegung auf der 8-poligen Buchse der neuen Kontrollplatine sichergestellt sein:

Das Bild zeigt die Belegung an der Rückseite meines Dimmerpacks (wie man sieht, kann die Belegung ruhig seitenverkehrt sein – es sind dann nur die Kanäle vertauscht). NC bedeutet NotConnected, G=GND und der mittlere Pin ist +20VDC. Die anderen 4 Pins erwarten demnach die Signale von 0-10V.
Sollte das Dimmerpack keine eigene Stromversorgung liefern, dann bleibt nur der Weg über einen eigenen Transformator auf der Atmel-Platine.
Bitte achtet darauf, dass pro Prozessor nur eine Verbindung von der +20V Leitung auf die Spannungswandler gelegt werden sollte. Wenn man jetzt z.B. zwei von den Prozessoren für ein 16 Kanal Mischpult in ein Gehäuse baut, so kann man ja die 20V von der ersten Buchse für Atmel 1 nebst OpAmps und die dritte Buchse für Atmel 2 nebst OpAmps verbinden. Dann kann man zwar Buchse 2 und 4 nur verwenden, wenn Buchse 1 und 3 belegt sind, allerdings geht man dann auch kein Risiko eines Kurzschlusses ein.
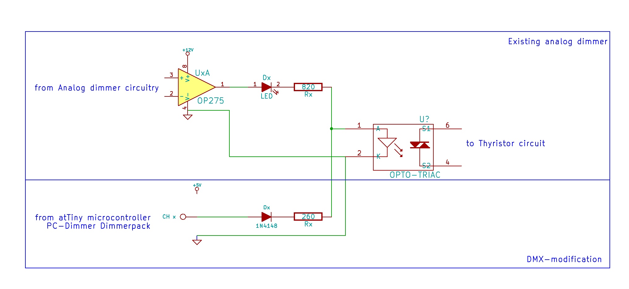
Erweiterungen und von PC_DIMMER-Benutzern entworfene Schaltungsvarianten
PC_DIMMER-User Geert hat im Forum folgende Schaltungserweiterung präsentiert. Damit ist es möglich, die Originalsteuerung und die PC_DIMMER-DMX-Erweiterung für analoge Pulte zeitgleich im HTP-Modus zu betreiben. Vielen Dank dafür!


