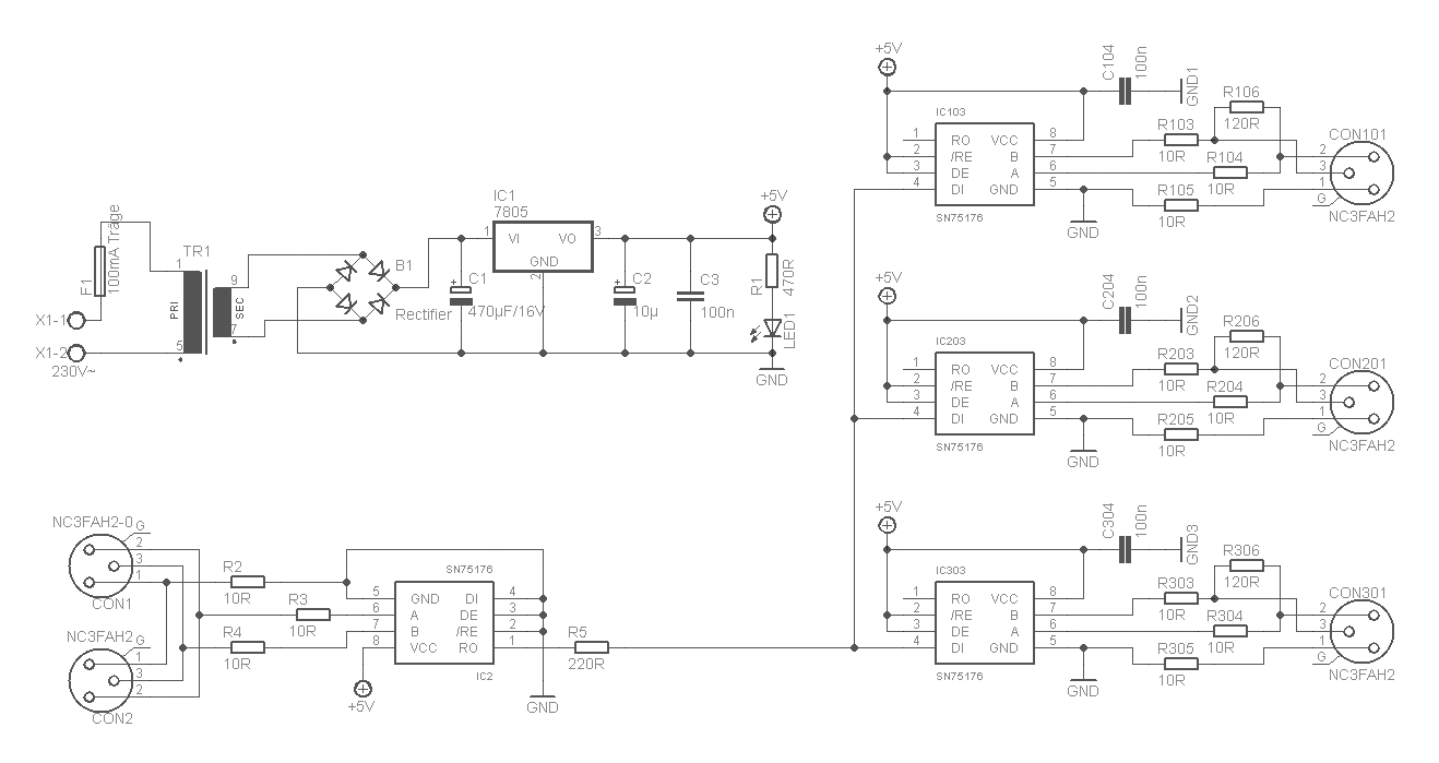
Nach der Spezifikation erlaubt DMX512 lediglich 32 Endgeräte an einem DMX Anschluss unabhängig vom angeschlossenen Gerätetyp. Sollen mehr Geräte angeschlossen werden, können Signal-Booster, bzw. Splitter eingesetzt werden. Diese Geräte machen nichts anderes, als das DMX-Signal zu lesen und über neue DMX-Treiber auszugeben. Teure Splitter oder das Digital Enlightenment-Interface erzeugen sogar ein neues Timing, sodass Timingfehler des Ursprungsinterfaces korrigiert werden.
Auf dieser Werbsite soll ein etwas einfacherer Splitter gezeigt werden, der das Timing des Ursprungsinterfaces weiterreicht, das Signal elektrisch aber komplett neu erzeugt. Es werden insgesamt vier Netzteile verwendet, um alle drei Ausgänge und den Eingang wirklich komplett voneinander zu trennen, um die höchstmögliche Ausfallsicherheit in dieser Bauweise zu erreichen. Alle Ausgänge sind dabei galvanisch voneinander getrennt, sodass bei einem elektrischen Defekt auf einem Ausgang die anderen beiden Ausgänge weiterhin funktionieren. Alternativ zur Trafoschaltung kann man auch ggfs. isolierte DC/DC-Wandler (z.B. Traco von Farnell oder SIM0505 von Reichelt) verwenden, was meist aber teurer als ein Trafo ist.

Drei der vier Netzteile sind für die Speisung der einzelnen DMX-Ausgänge zuständig. Beim Bau ist darauf zu achten, dass die einzelnen Massen der Netzteile nicht verbunden werden dürfen, da sonst keine galvanische Trennung mehr vorliegt. Benötigt man keine galvanische Trennung und möchte lediglich einen DMX-Verstärker, so benötigt man lediglich ein einziges Netzteil und man kann sich die Optokoppler sparen. In diesem Falle werden die SN75176 einfach direkt miteinander verbunden und Pin 2 und 3 am DMX-Ausgang vertauscht (siehe folgenden Schaltplan).

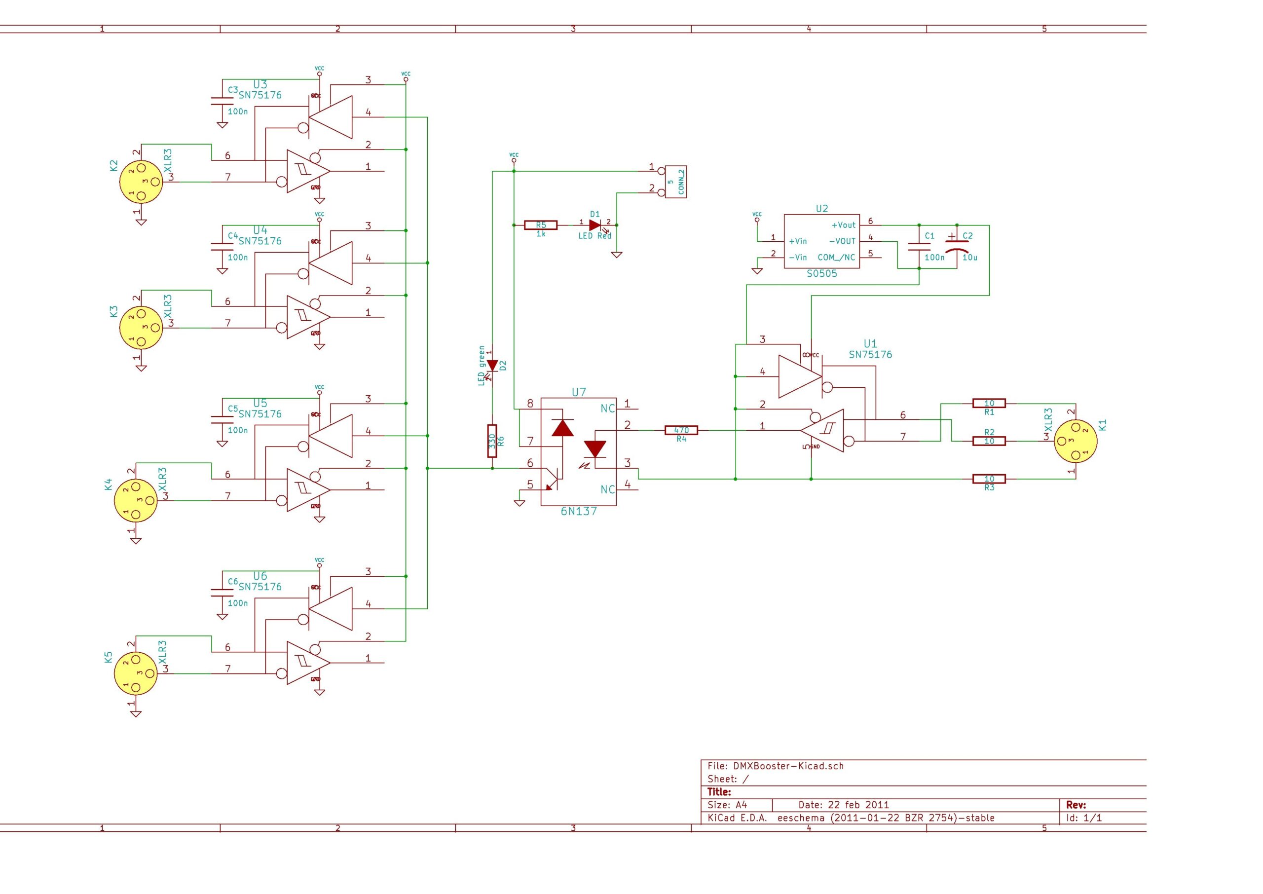
Geert aus dem PC_DIMMER-Forum hat die Schaltung ein wenig abgeändert. Vielen Dank für das Zusenden des Schaltplans und der Bilder:



